Шаг №2: Подготовка к запуску
Затем прописали прогрев на 4 недели вперед.
Без этих знаний следующие шаги бесполезны.
За 6 лет работы в маркетинге и 2 года работы с блогерами я создала свою систему прогрева, где уже есть все шаблоны.
Тайминги я прописываю в программе Notion и в гугл таблицах
Для начала, упаковываем лид-магнит - первый этап нашей продуктовой линейки.

Лид-магнит - маленький бесплатный продукт, который будет собирать контакты заинтересованных людей.
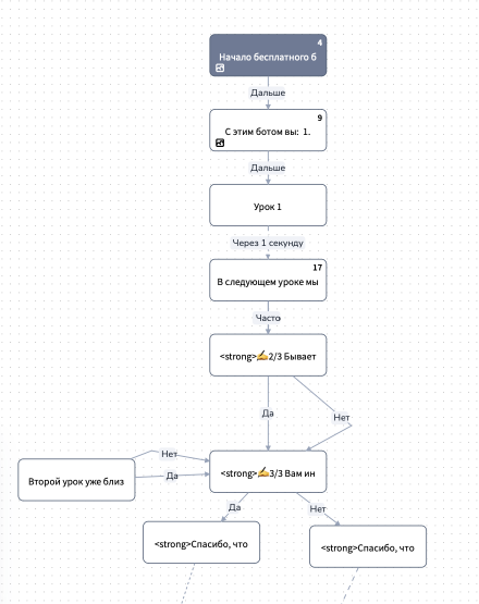
Первый продукт можно упаковать тысячами разных способов: вебинар, бот, консультация, презентация, сайт и т.д. Мы выбрали формат телеграм-бота.
Дальше нужно с помощью контента или платных способов привести людей в этот телеграм-бот. Мы выбрали бесплатные способы - дарить подарок за кодовое слово в рилс.
11 моих шаблонов можно посмотреть тут
В результате первого шага мы знаем, что хочет целевая аудитория, у нас есть продуктовая линейка под запросы аудитории
В результате второго шага у нас прописан прогрев, готов бот с лид-магнитом и готов тайминг задач
Made on
Tilda